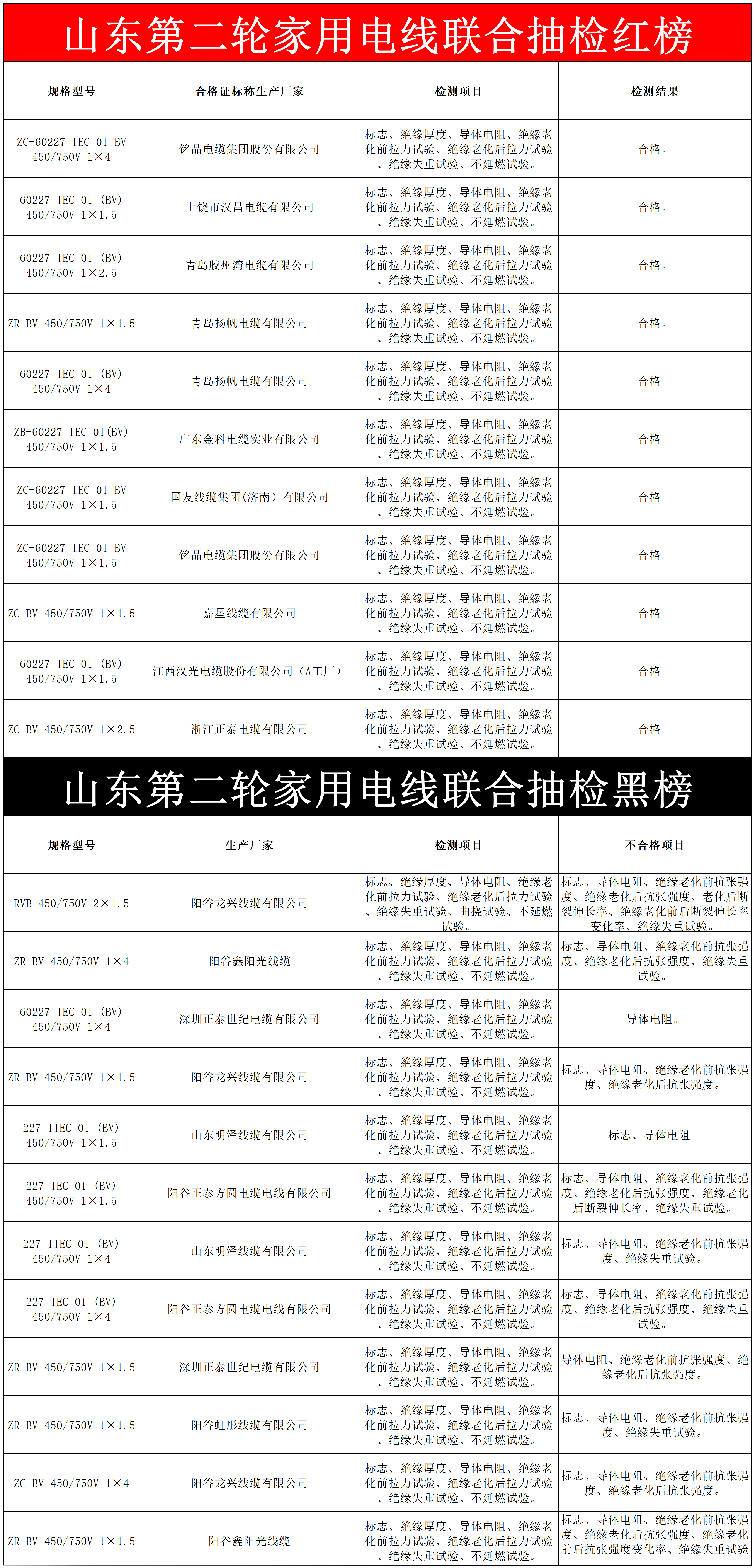
12月30日,由山东广播电视台《生活帮家装研究所》、中国线缆网、山东省电线电缆行业协会联合发起的第二轮家用电线抽检结果正式公布。本次对26个批次电线产品进行全项目测试,结果显示11批次通过检测,12批次存在质量问题,合格率为42%。此外,另有3批次产品存在长度不足问题,但由于现行国标未明确长度偏差的判定标准,此类问题暂未纳入不合格范畴。

本次抽检覆盖不同规格电线产品,检测机构重点开展了导体电阻、绝缘老化抗张强度、标志标识及燃烧性能等关键项目测试。在燃烧测试环节,火焰高度直观反映了产品阻燃性能差异——部分批次电线在明火接触后迅速燃烧并伴随熔滴,而合格产品则表现出明显的自熄特性。
在12个不合格批次中,主要问题集中在三大类:导体电阻超标导致发热风险、绝缘材料老化后抗张强度骤降引发脆裂隐患、标志标识缺失或错误造成使用误判。据专家介绍,导体电阻不达标可能使电线长期运行温度超过安全阈值,极端情况下可能引发火灾;绝缘老化强度不合格则直接影响电线使用寿命及电气安全。抽检不合格涉及5家企业共11个批次产品,其中4家企业被证实为虚构主体,通过伪造生产地址、冒用他人资质等手段流入市场。唯一具名企业——标称阳谷龙兴线缆有限公司,则因经营异常被列入监管名录。调查发现,该公司3C认证证书实为河北某机构办理且已注销,但其产品仍通过非正规渠道流向山东市场。
针对阳谷地区电线电缆市场乱象,阳谷县人民政府已发布《阳谷县光电线缆市场主体黑白名单公示》,建议消费者优先选购白名单内企业产品。中国线缆网提醒,消费者可通过“三查法”进行初步甄别:核查企业是否在白名单内、查验3C证书编号与发证机构一致性、检查电线标识是否包含规格、生产日期、厂名厂址等完整信息。
系统提示
暂未获得追溯平台使用权限,下载《追溯平台申请书》,填写企业信息盖章后上传,审核通过即可获得平台使用权限。